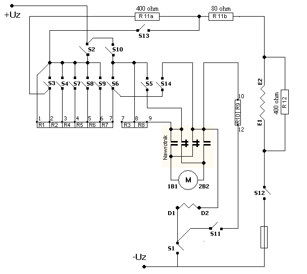
Witam kolegów fachowców od napędów elektrycznych. Mam za zadanie wymienić styczniki w instalacji zasilającej silnik prądu stałego w połączeniu szeregowo-bocznikowym. Niby to nie problem, ale stare styczniki nie miały określonej polaryzacji, a nowe mają elektromagnetyczny wydmuch. Obawiam się, że jak sam to zinterpretuję to mogę gdzieś popełnić błąd, a taki stycznik trochę kosztuje. W załączniku jest schemat z tabelą sekwencji załączania styczników przy wybiegu i przy hamowaniu elektrodynamicznym. Myślę, że dla niejednego znawcy będzie to ciekawe zadanie do rozwiązania. Czytałem literaturę fachową, ale dalej jest dla mnie zagadką jak płynie prąd przez wirnik przy hamowaniu?
Za pomoc z góry wielkie dzięki.
Płynie w przeciwną stronę.
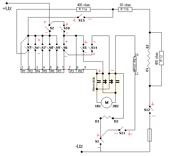
Na schemacie brakuje jednego połączenia.
Moje propozycje w kolorze czerwonym.
Nie połączyłem oporów, błąd przy rysowaniu.
Dzięki za rozpiskę, w sumie zrobiłem jeden błąd przy S6.
Z praktyki i pomiarów wiem, że prąd w obwodzie wirnika płynie w przeciwną stronę. Napięcie zasilania 660V, prąd wirnika od 0 do około 250A w obwodzie głównym i prąd bocznikowy znamionowy ok. 3A. Ale dalej jest zagadką dla mnie, że przy otwartym styczniku S1 prąd w obwodzie wirnika wynosi do 200A. Jak zamyka się ten obwód w fazie hamowania? Druga sprawa to sekwencje styczników. Np pozycja nr.9 wybieg. Czy ma znaczenie, że styczniki S2, S8, S9 są zamknięte? Przecież obwód się zamyka przez S10, S5, wirnik i S1. Obwód bocznikowy przez S10, S6, R2, R4, R5, R6, R7, R11a, R11b, cewkę bocznika i S12. Wiem, że w mojej teorii jest gdzieś błąd, ale gdzie?
Z tym S6 to raczej ja się pomyliłem, bo w pozycji 6 to R3 jest zwierane przez S6.
Obwód główny hamowania zamyka się przez R3 , R8 i S14 . Siłą hamowania
zależy od wzbudzenia bocznikowego.
Kolega dobrze rozumuje. W układach napędowych prądu stałego sekwencje ustala się tak
by styki otwierały się w stanie bezprądowym. W pozycji 9 jest tak jak kolega pisze,
ale styczniki S2, S8, S9 nie biorą udziału. To taka uroda tego typu sterowania pozwalająca
dowolnie zmieniać pozycje w górę i w dół.
Fakt, nie pomyślałem o tym rozłączaniu bezprądowym. No i cieszę się, że nie popełniłem jednak błędu. Praktyka pokaże, w poniedziałek uruchamiam zestaw.
Zapomniałem podziękować koledze.
Kolega napisze jak poszło.
Czekałem z odpowiedzią trochę czasu, bo chciałem się przekonać praktycznie, czy dobór styczników jest prawidłowy. No i bardzo się cieszę, ponieważ oprócz poprawnej polaryzacji styczników okazało się, że te które zastosowałem są o wiele lepsze. Styki wytrzymalsze prądowo, gabaryty mniejsze, i co bardzo ważne to niższa cena.
Jeszcze raz dziękuję wszystkim z pomoc w temacie.


